Offset_Sum
https://granite.phys.s.u-tokyo.ac.jp/wiki/Lab/index.php?Offset_Sum
[
トップ
] [
編集
|
凍結
|
差分
|
バックアップ
|
添付
|
リロード
] [
新規
|
一覧
|
検索
|
最終更新
|
ヘルプ
|
ログイン
]
AndoLabInstruments
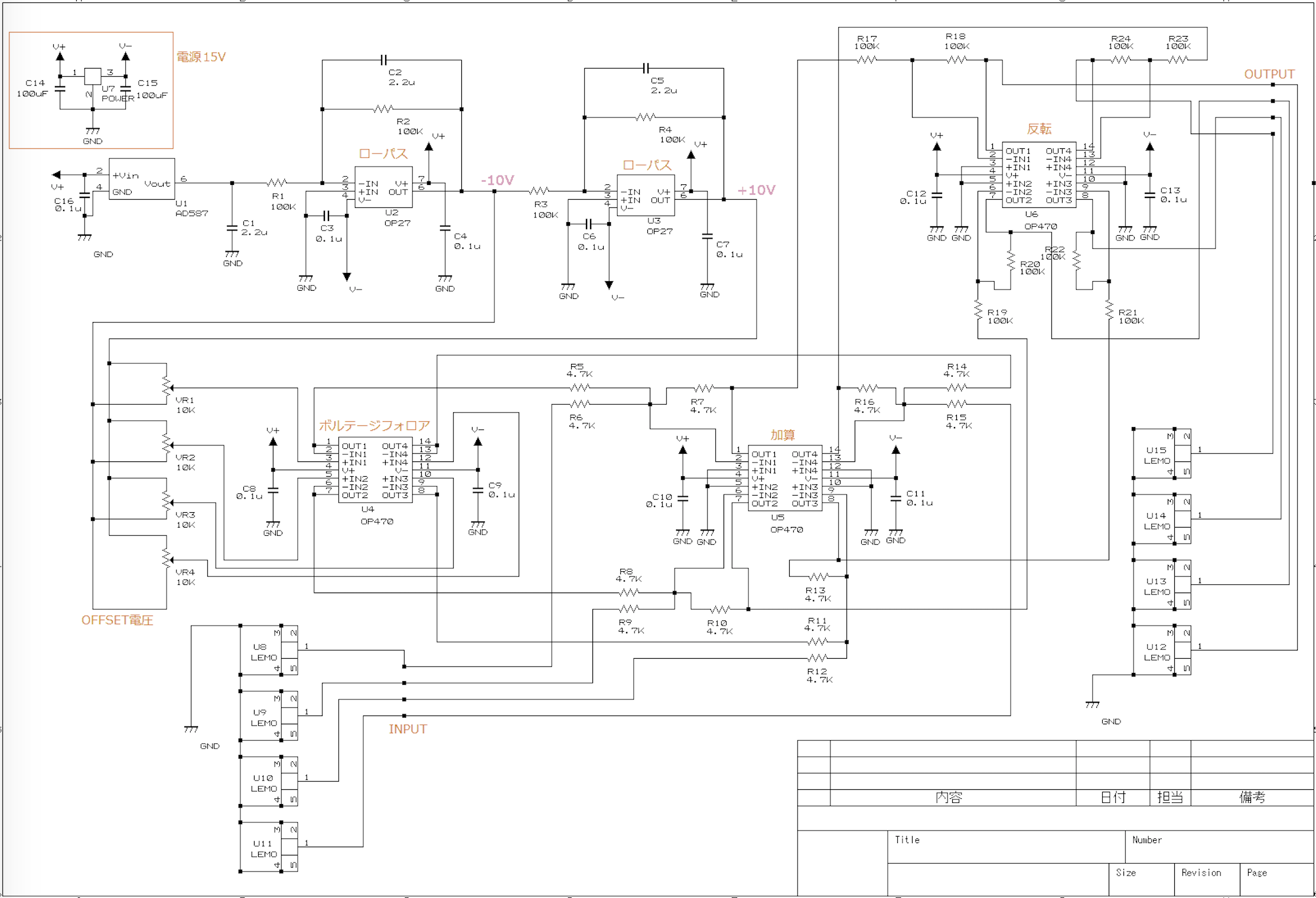
オフセット電圧を入力信号に加算する回路。
回路図
†
Menu
Top
輪講
ブラウン運動
添付ファイル:
OFFSET-SUM.png
6548件
[
詳細
]
Last-modified: 2019-07-18 (木) 19:17:34
Link:
AndoLabInstruments