DCQPD
https://granite.phys.s.u-tokyo.ac.jp/wiki/Lab/index.php?DCQPD
[
トップ
] [
編集
|
凍結
|
差分
|
バックアップ
|
添付
|
リロード
] [
新規
|
一覧
|
検索
|
最終更新
|
ヘルプ
|
ログイン
]
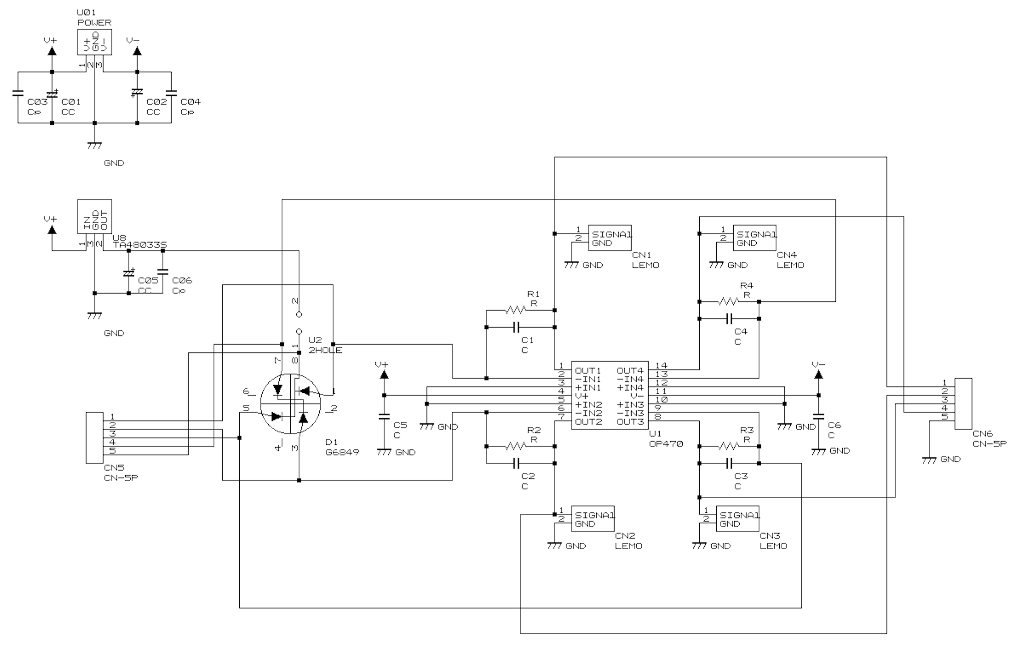
AndoLabInstruments
DCQPD用の4chトランスインピーダンス回路基盤
回路図
†
Menu
Top
輪講
ブラウン運動
添付ファイル:
DCQPD.png
5234件
[
詳細
]
Last-modified: 2019-07-18 (木) 19:26:05
Link:
AndoLabInstruments